【1元福利】盘中宝:2019年1月31日(周四)早盘提示
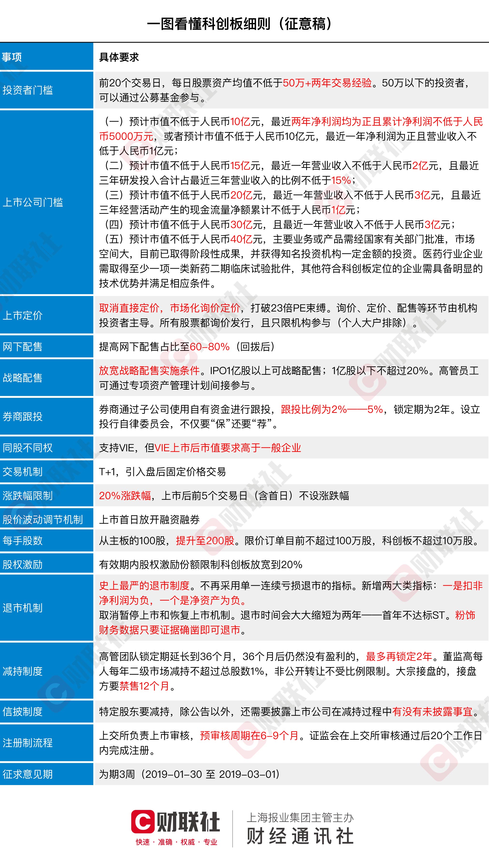
证监会和上交所公布科创板实施意见、监管办法和配套细则证券意见稿
根据目前安排,计划在3月底前完成科创板相关的系统改造和和市场端的技术改造工作,预计上半年具备开板的技术条件;注册发行上市审核系统正在开发和试用,预计在一季度内可以在线的受理发行审核材料的申报。
...
证监会和上交所公布科创板实施意见、监管办法和配套细则证券意见稿
根据目前安排,计划在3月底前完成科创板相关的系统改造和和市场端的技术改造工作,预计上半年具备开板的技术条件;注册发行上市审核系统正在开发和试用,预计在一季度内可以在线的受理发行审核材料的申报。
![]()

商誉引发A股加速爆雷!4天至少260公司预亏超2800亿 超10亿巨雷达87家
至1月30日的4天之内,已有260家公司预亏超1个亿,其中,87家预亏超10亿元,35家预亏超20亿元,20家预亏超30亿元。按照预亏上限计算,260家(预亏超1亿)累计亏损2815亿元,87家(预亏超10亿)累计亏损2038亿元。
过去几年,A股商誉规模大幅攀升,创业板商誉规模占净资产的比重从2011年的1.2%攀升至2017年底的接近19.4%。首创证券指出,商誉减值风险将是创业板业绩所面临的最大风险,在2015年并购重组狂潮中承诺的业绩将在2017年、2018年集中计提商誉减值,而2018年年报将是商誉减值最终出清的阶段。招商证券分析认为,长期看商誉摊销法处理的实施会影响某些主体的实际后续净融资能力乃至信用基本面。
美联储按兵不动!取消了进一步逐步加息的措辞
公司重要公告及新闻
广州市政府将成为山河智能(002097)实控人。
华菱钢铁(000932)2018年净利预增61%-68%,再创历史最优业绩。
